CASE STUDY
EHEALTH INSURANCE
US News + eHealth — a first-of-its-kindpartnership.
Launching the first co-branded online Medicare Supplement shopping experience — and setting a new industry benchmark.
ROLE
Lead Designer
PLATFORM
Web (Desktop+Mobile)
TEAM
Product, Engineering, Compliance, Carrier Ops
PARTNER
US News Health (Designer, Dev, Compliance, Legal)

CASE STUDY
EHEALTH INSURANCE
OVERVIEW
A trust gap built into the default experience
US News approached eHealth to form an exclusive partnership: embed eHealth's Medicare Supplement (MS) shopping experience directly inside the US News Health platform. The goal was to become the only online destination where users could compare and enroll in MS plans — combining US News's massive Medicare audience with eHealth's state-approved plan filings, benefits data, and digital application infrastructure.
I led UX strategy and design for the integration, shaping the co-branded flow from the entry point on US News all the way through eHealth's enrollment experience. The result was the first-ever co-branded MS online shopping experience — projected to drive ~$454K in annual revenue and a meaningful lift to eHealth's OLU channel.
PROBLEM STATEMENT
A massive audience with nowhere to go.
US News receives enormous Medicare traffic — millions of users researching supplement plans every year. But historically, that traffic had no online conversion path. Shoppers were routed to phone channels or sent to generic third-party pages that broke the experience and lost the lead.
Meanwhile, eHealth had built a compliant, state-approved Medicare Supplement shopping flow that worked — but lacked distribution at scale. The gap was clear: a high-trust brand (US News) with the audience, and a high-quality product (eHealth) with the infrastructure.
Business Goals
Increase MS traffic routed to eHealth from US News
Grow eHealth's MS OLU (online unassisted) channel
Increase TeleSales call leads via the integration
Establish eHealth as the exclusive MS partner for US News
User Goals
Allow US News shoppers to seamlessly explore MS plans without leaving the trusted US News context
Reduce friction in the transition from research to enrollmentIncrease TeleSales call leads via the integration
Maintain compliance — every CTA, step, and plan card legally validated
01
COMPLIANCE AUDIT
State-Filed Plan Constraints
Every plan card, benefit display, and CTA had to match state-approved carrier filings. I worked through eHealth's compliance documentation to understand what could and couldn't be changed in the US News context.
02
EXISTING FLOW ANALYSIS
Current US News Medicare UX
I mapped US News's existing Medicare Supplement pages, identifying where users dropped off and how they were currently redirected to phone channels — a clear gap in the digital journey.
03
STAKEHOLDER ALIGMENT
Cross-Org Research
Regular syncs with Product, Engineering, Legal, Compliance, and Carrier Operations surfaced technical constraints, API capabilities, and non-negotiable legal requirements early — preventing costly rework later.
GOALS
What success looked like.
GOALS
Understanding the landscape.
Before a single wireframe was drawn, I needed to understand the regulatory environment, the existing user journey on both platforms, and the specific constraints that would govern every design decision.
USER FLOW & INFORMATION ARCHITECTURE
Mapping the end-to-end journey.
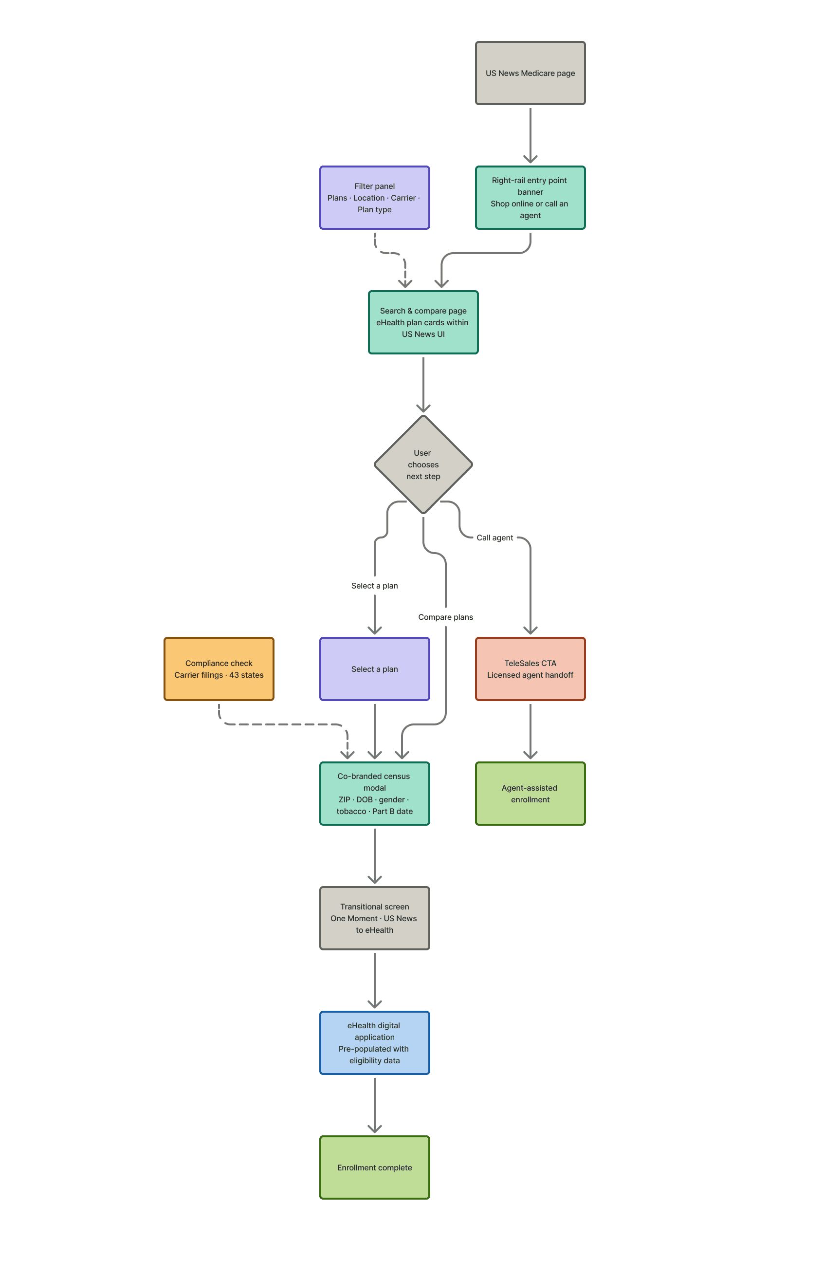
I created detailed flow diagrams covering the full US News → eHealth path, including branching flows for OLU shoppers and TeleSales hand-offs. Key decision points included:
I documented these flows as UI guidelines shared with the US News engineering team, ensuring implementation matched the approved compliance-validated designs exactly.
Entry point: US News Medicare Supplement pages with embedded eHealth plan cards ("Powered by eHealth" branding)
Census modal: A co-branded modal collecting ZIP code, date of birth, and eligibility info — designed to feel native to US News while passing data cleanly to eHealth
Plan comparison: eHealth's state-approved plan grid, surfaced within the US News context
Redirect to enrollment: Users taken to eHealth's full digital application with pre-populated data
TeleSales path: CTA to call a licensed agent for users who prefer phone-assisted enrollment
VISUAL DEISGN
Co-branded design that earns trust.
The visual design challenge was inherently dual-brand: every component had to feel at home on US News while clearly attributing eHealth as the underlying platform. This required careful management of two distinct design systems.
Key design decisions:
Plan cards: Designed in eHealth's established plan card pattern ("Powered by eHealth" header), embedded within US News's content grid — visually distinct but not disruptive
Census modal: Adopted US News's UI conventions (color, type, spacing) while including eHealth's required legal language and disclosure patterns
CTA hierarchy: "Compare Plans" (digital path) and "Speak with an Agent" (TeleSales path) given equal visual weight — no dark patterns nudging users toward one channel
Compliance as design: All benefit displays, disclaimers, and plan details mapped exactly to carrier-filed specifications — accuracy built into the visual system
FINAL SOLUTION
The first co-branded MS shopping experience online.
The delivered product is a seamless, compliant Medicare Supplement shopping journey embedded within US News Health. The experience works like this:
A US News visitor researching Medicare Supplement plans lands on the search & compare page
They see plan cards powered by eHealth directly in the US News context — with carrier logos, plan types, and benefit summaries drawn from eHealth's state-approved filings
A co-branded census modal captures their ZIP code and eligibility info, transitioning them smoothly into eHealth's full OLU flow
At every step, a TeleSales CTA is available for users who prefer to speak with a licensed agent
The full experience is compliant across 43 states and multiple carriers
CONCLUSION
Building something that hadn't existed before.
A US News visitor researching Medicare Supplement plans lands on the search & compare page
They see plan cards powered by eHealth directly in the US News context — with carrier logos, plan types, and benefit summaries drawn from eHealth's state-approved filings
A co-branded census modal captures their ZIP code and eligibility info, transitioning them smoothly into eHealth's full OLU flow
At every step, a TeleSales CTA is available for users who prefer to speak with a licensed agent
The full experience is compliant across 43 states and multiple carriers
"Together, we delivered the first co-branded online MS shopping experience — setting a new industry benchmark."
That's the kind of work I want to keep doing: hard, high-stakes, cross-functional design that actually ships — and actually matters.
OVERVIEW
A trust gap built into the default experience
US News receives millions of Medicare-related visitors every year. But when users were ready to shop for a Medicare Supplement plan, there was nowhere to send them inside US News — no comparison page, no plan grid, no enrollment path. Traffic was being routed to phone channels or generic third-party pages, breaking the user experience and losing the lead.
eHealth had a state-approved, compliant Medicare Supplement shopping flow that worked. What it lacked was distribution at scale and a trusted editorial brand. The opportunity was clear: build the first Medicare Supplement (MS) shopping page inside US News Health — using their design system, their trust, and eHealth's infrastructure.
I led the design for this integration from eHealth's side, collaborating directly with the US News designer, development team, compliance team, and legal team to bring this page to life.
PROBLEM STATEMENT
A massive audience with nowhere to go.
US News receives enormous Medicare traffic — millions of users researching supplement plans every year. But historically, that traffic had no online conversion path. Shoppers were routed to phone channels or sent to generic third-party pages that broke the experience and lost the lead.
Meanwhile, eHealth had built a compliant, state-approved Medicare Supplement shopping flow that worked — but lacked distribution at scale. The gap was clear: a high-trust brand (US News) with the audience, and a high-quality product (eHealth) with the infrastructure.
The core problem: US News Medicare shoppers had no direct digital path to compare and enroll in MS plans. eHealth had the product — but not the placement. This partnership was the bridge.
GOALS & SUCCESS METRICS
What success looked like.
Business Goals
Create a new MS destination page inside US News Health — a page that had never existed
Route US News Medicare traffic directly into eHealth's OLU (online unassisted) channel
Grow TeleSales call leads via the embedded entry point
Establish eHealth as the exclusive MS partner for US News
Users Goals
Let US News visitors compare MS plans without leaving the trusted US News context
Reduce friction in the research-to-enrollment transition
Offer a TeleSales path for users who prefer agent-assisted shopping
Ensure every step, CTA, and plan detail is legally validated and carrier-compliant
RESEARCH & DISCOVERY
Understanding the landscape.
Before a single wireframe was drawn, I needed to understand the regulatory environment, the existing user journey on both platforms, and the specific constraints that would govern every design decision.
01
COMPLIANCE AUDIT
Carrier Filing Constraints
Every plan card, benefit display, and CTA had to match state-approved carrier filings. I worked through eHealth's compliance documentation to understand what was flexible and what was fixed — before any design was proposed to the US News team.
02
PARTNER UX AUDIT
US News Health Design System
I audited US News's existing Health pages: their component library, typography, spacing, and content patterns. This gave me a clear picture of what the new MS page needed to inherit — and what would require careful negotiation to keep compliant.
03
CROSS-ORG ALIGMENT
CroFour Teams, One Pagess-Org Research
Regular syncs with US News Design, Engineering, Compliance, and Legal surfaced non-negotiable requirements early — from API capabilities to legal disclosure placement — preventing costly rework later in the process.
USER FLOW & INFORMATION ARCHITECTURE
Mapping the end-to-end journey.
I created detailed flow diagrams covering the full path a US News visitor would take — from landing on the new MS page to completing enrollment on eHealth, with branches for OLU shoppers and TeleSales hand-offs.
I documented these flows as UI guidelines shared with the US News engineering team to ensure implementation matched the compliance-validated designs exactly — no interpretation gaps.
Key decisions point in the flow:
Entry point: A new right-rail banner on US News Medicare Supplement pages — designed to match the US News UI while clearly surfacing eHealth as the plan provider
Filter interaction: Users engage with the new plan grid filters before clicking into a plan — keeping them in the US News context longer
Census modal: A co-branded modal collecting ZIP code, date of birth, gender, tobacco use, and Part B effective date — designed to feel native to US News while passing eligibility data cleanly to eHealth
Transitional handoff screen: A branded bridge page ("One Moment") signaling the user is moving from US News to eHealth to continue their shopping journey
TeleSales path: A persistent CTA to call a licensed agent, always visible for users who prefer phone-assisted enrollment
VISUAL DEISGN
Two design systems, one experience.
The central design challenge was operating across two distinct brand systems simultaneously. Every component had to feel native to US News — while certain elements, particularly the plan cards, had to remain faithful to eHealth's carrier-approved layouts.
Key design decisions:
Plan cards: Designed to match eHealth's state-approved card pattern — carrier logo, plan type header, benefit display, and CTA — because the layout and content of each card is dictated by carrier compliance filings. These could not be freely restyled to match US News without risking non-compliance.
Custom filter panel: Built from scratch using US News's design system. Four filters — Plans, Location, Insurance Company, and Plan Type — were designed to match US News's component patterns while being entirely new functionality the platform hadn't needed before.
Entry point banner: Redesigned to fit the US News right-rail context while clearly attributing eHealth as the plan source. Balanced the need to drive clicks with the requirement not to mislead users about where they were going.
Transitional screen: Designed as a trust bridge — co-branded with both logos, clear copy explaining the handoff, and a fallback link. This screen was critical for user confidence at the moment of highest drop-off risk.
CTA hierarchy: "Calculate Price" (digital path) and "Speak with an Agent" (TeleSales) given equal visual weight — no dark patterns nudging users toward one channel over the other.
Compliance as design: Every benefit display, disclaimer, and plan detail was mapped directly to carrier-filed specifications. Accuracy was built into the visual system, not checked after the fact.
CROSS TEAN COLLABORATION
Designing across four teams.
This project required sustained, structured collaboration across two organizations and multiple disciplines. My role wasn't just visual design — it was navigating the intersection of legal requirements, engineering constraints, brand standards, and business goals from multiple stakeholders simultaneously.
US NEWS DESIGN
Design System Alignment
Worked directly with the US News designer to ensure all new components — filters, banner, modal — were built using their established design tokens and patterns. Any departures required explicit justification tied to compliance requirements.
PARTNER UX AUDIT
Implementation Specs
Delivered detailed UI guidelines and annotated flows to the US News dev team. This eliminated ambiguity during build and ensured the implemented experience matched compliance-approved designs exactly.
CROSS-ORG ALIGMENT
Carrier-by-Carrier Validation
Worked with compliance teams from both organizations to validate plan card layouts, benefit displays, and disclosures against each carrier's state filings. Every design decision touching plan content was reviewed and approved before handoff.
FINAL SOLUTION
The first co-branded MS shopping experience online.
The delivered product is a seamless, compliant Medicare Supplement shopping journey embedded within US News Health. The experience works like this:

A US News visitor researching Medicare Supplement plans lands on the new search and compare page
They use the new filter panel — Plans, Location, Insurance Company, Plan Type — to narrow results within the US News context
They see plan cards powered by eHealth, displaying carrier logos, plan types, and benefit summaries drawn from state-approved filings
A right-rail entry point banner offers an immediate path to shop online or call an agent
When they choose a plan, a co-branded census modal captures their eligibility data within the US News experience
A transitional screen bridges them smoothly to eHealth's full digital application with pre-populated data
At every step, a TeleSales CTA is available for users who prefer speaking with a licensed agent
The full experience is compliant across 43 states and multiple carriers
CHALENGES & LEARNINGS
What made this hard.
The biggest design constraint was one that couldn't be designed around: compliance. The plan cards couldn't be freely restyled to match US News's aesthetic because their layout, content, and CTAs were governed by carrier state filings. Early in the project, I had to clearly communicate to the US News design team why certain components had to look the way they did — not because of eHealth's preferences, but because of regulatory requirements neither party had control over.
Operating across two organizations also meant that every decision had a longer feedback loop. A change that seemed minor from a design perspective — like adjusting disclosure text placement — required compliance review on both sides before it could move forward.
What I learned: when compliance is a design constraint, the earlier you bring it into the process, the faster everything moves. Treating legal and compliance reviews as a gate at the end creates rework. Treating them as a design input from the start turns them into a foundation.
CONCLUSION
Building something that hadn't existed before.
This project wasn't about redesigning something that was broken. It was about building something from zero — a page, a flow, and a cross-organizational design process that hadn't existed before.
My contribution was navigating the complexity: understanding what could flex and what couldn't, translating compliance requirements into design decisions, aligning two organizations with different systems and stakeholders, and delivering a product that worked for users, carriers, and both business partners simultaneously.
That's the kind of work I want to keep doing: hard, high-stakes, cross-functional design that actually ships — and actually matters.
"The first co-branded online MS shopping experience — designed to be trusted, compliant, and actually useful for the people it was built for."
Anna Mazzanti
Product Designer
2026